Удалённая работа | Работа фрилансера Кирьянов Юрий [pcbdesigner] | Пример трассировки печатной платы 1
-   -
 

Войти на сайт

Забыли пароль? | Регистрация

- Проекты     Фрилансеры     Блоги     Статьи     Сервисы     Инфо-центр     Поиск -

Фрилансер

Кирьянов Юрий Кирьянов Юрий
Тренинги

Логин: pcbdesigner
Активность: 10.05.2015 в 17:48 по мск
Сейчас на сайте: Оффлайн нет
Написать личное сообщение Написать личное сообщение
Добавить в команду Добавить в команду
Подать жалобу Подать жалобу


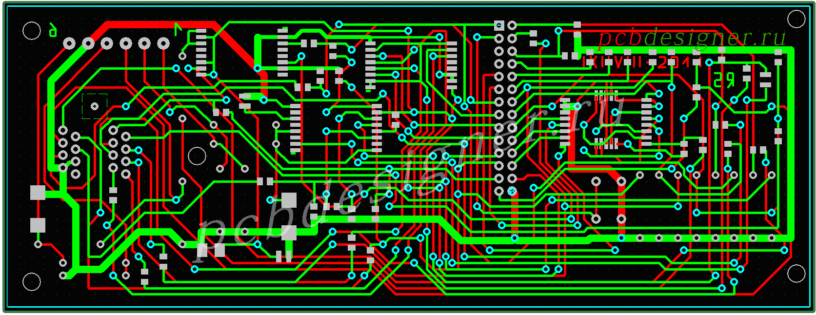
Пример трассировки печатной платы 1 Категория: Тренинги

Пример трассировки печатной платы 1

 
Описание:
Приведен пример выполненной мною трассировки печатной платы

Ссылка:
http://pcbdesigner.ru/moi-raboty/primery-trassirovki/primer-trassirovki-pechatnoj-platy-10.html
 
 
Предыдущая работа: Пример трассировки печатной платы 2 Следующая работа: Пример сборочного чертежа печатной платы

Переход между работами данного фрилансера возможен также с помощью стрелок влево и вправо при зажатой клавише Ctrl.
 
-   -
© 2006-2026 Free-lancers.net
Фрилансеры. Удалённая работа.
В ожидании чуда - 26.06.2026 в 14:04
admin@free-lancers.net
     

Rambler's Top100
О проекте | Обратная связь